
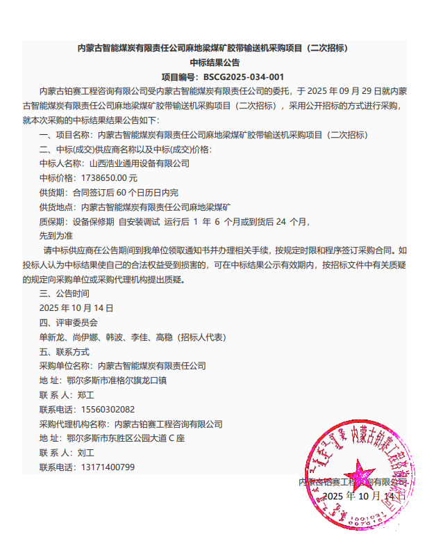
近日,随着内蒙古智能煤炭有限责任公司中标公告的发布,备受关注的“麻地梁煤矿胶带输送机采购项目(二次招标)”尘埃落定。山西浩业通用设备有限公司以绝对优势成功拿下该项目,中标金额173.865万元,再次用实力诠释了行业领军者的风采。

二次招标,优中选优
众所周知,二次招标的项目往往对供应商的资质、技术参数及履约能力有着更为严苛的要求。在本次竞标中,山西浩业面对多家实力强劲的竞争对手,凭借科学严谨的设计方案、高效的生产交付能力以及完善的售后服务体系,赢得了评标委员会的一致青睐。
高效交付,承诺必达
针对麻地梁煤矿的实际生产需求,山西浩业承诺将在合同签订后60天内完成设备供货。这一“浩业速度”的背后,是我们强大的生产制造能力和供应链管理能力的体现。同时,我们提供长达24个月(到货后)的超长质保承诺,彻底免除客户的后顾之忧。
此次携手内蒙古智能煤炭有限责任公司,是山西浩业深耕煤机市场的又一重要里程碑。我们将继续加大研发投入,以更智能、更耐用的输送设备,助力煤炭行业的高质量发展!
热烈祝贺山西浩业通用设备有限公司成功中标山西省轻工建设有限责任公司支架千斤立柱拆···
山西浩业通用设备有限公司在“钱营孜煤矿皮带机零部件维修”(招标编号:QYZ-ZHB-2025···
专业港口输送设备维护:带式输送机、斗轮堆取料机、装/卸船机大修,CCS认证,12h响应,···

邮箱:858921325@qq.com
地址:山西省忻州原平市城西大运路东
官方微信
Copyright © 2025 山西浩业通用设备有限公司 晋ICP备20007081号 XML